長照3.0今年上路,衛福部有鑒於國內失智症者24小時住宿照顧資源(含團體家屋、住宿型機構設有失智照顧專區)約3000餘床,占床率僅7成,近來公告「115年度獎勵布建失智住宿資源計畫」,提出補助私部門新建一床最高185萬元、修繕一床115萬元新台幣,但僅限該計畫公告之「失智住宿服務資源尚待布建區域」,共計11縣市、87個鄉鎮市區。
既有失智團屋 未知此事且未納入
不過,既有失智團屋經營者絕大多數不知此事,昨獲悉有此公告後先感震驚,細看才發現既有機構並未在列。多間團屋經營者認為,政府公告失智相關計畫,應與產業界充分溝通;另也擔心,失智團屋本應為「社區式照顧模式」,此次公告是否代表政府對失智團屋定位改變。
此外,既有團屋長期面臨定位不明、收費受限、人才流失等多項困境,以致全國至今仍僅41間且經營艱辛,業界普遍盼望,衛福部能先解決既有家屋困境。
失智住宿服務 3千床佔床率僅7成
衛福部本月3日公告「115年度獎勵布建失智住宿資源計畫」,根據該計畫,衛福部推估2025年制2041年之65歲以上失智症人口數將由37萬人上升至68萬人;此外,失智症除認知功能障礙外,亦伴隨情緒及行為症狀(BPSD)。衛福部2007年參考日本模式推動失智團體家屋,2017年正式納入長期照顧服務法之社區式模式,提供24小時家庭式日常生活照顧。
不過,衛福部調查,截至2024年底提供失智症者24小時住宿照顧資源(含團體家屋、住宿型機構設有失智照顧專區)約3000餘床,全國佔床率僅7成。該計畫指出,推估原因可能是現有床位供給分布不均,導致部分區域床位過剩閒置、部分區域供給不足之困境,且有民眾反應失智住宿資源有「一位難求」的問題。
衛福部表示,為均衡資源布建且考量民間利益、醫療法人亦具有專業長照服務經驗,可就近在地提供民眾專業服務照顧,以本計畫引進公私協力資源,共同促成失智住宿資源布建。該計畫目標為提升整體住宿服務資源量能,包含團體家屋及依長服法設立之住宿式長照機構之失智床,規劃獎勵「失智住宿服務資源尚待布建區域」新建或修繕設施,並於完成設立後穩健經營至少30年。
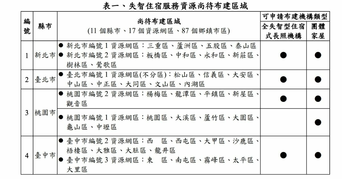
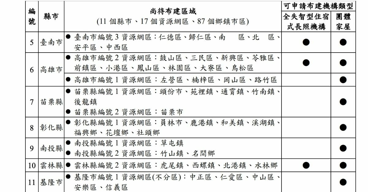
獎勵區域以該計畫「失智住宿服務資源尚待布建區域」為獎勵區域,並依當地人口實際之失智住宿需求程度,由專家評選後擇優獎勵,最多以新增900床為目標;盤點推估符合失智住宿床位資源供需落差者,共計11縣市、87個鄉鎮市區(如下表,圖/取自衛福部「115年度獎勵布建失智住宿資源計畫」)。


私部門新建最高185萬元 修繕最高115萬元
獎勵經費標準,公部門自辦或結合法人、私校等單位申請,團體家屋以每床36床為上限,新建每床最高245萬元新台幣、修繕每床最高145萬元;全失智型住宿式長照機構以最高200床為上限,新建每床最高220萬元、修繕每床最高130萬元。
私部門部分,團體家屋最高以36床為上限,新建每床最高185萬元、修繕每床最高115萬元;全失智型住宿式長照機構每案最高200床為上限,新建每床最高160萬元、修繕每床最高100萬元。
另可依每案屬性,專案審查獎勵,如走廊、客廳、餐廳、交誼廳、訓練空間、員工宿舍、電梯、陽台等,以床數核定獎勵金之10%為上限。
獎勵對象有三類 公、私部門含私校
獎勵對象包含三類,公部門方面,第一類為中央各部會、公立醫療院所、衛福部所屬社福機構、地方政府醫療院所與社福機構、設有長照相關科系之公立高中職以上學校,以上對象自有土地或建物且位於該縣市,並符合社區式或住宿式長照機構之地目。
第二類為地方政府結合下列單位,包含以公益為目地之社團法人、長照機構社團法人、長照機構財團法人、財團法人;適用長期照顧機構法人條例第44條規定之財團法人、公益法人或醫療法人;設有長照相關科系之私立高中職以上學校;
私部門方面,則包含以公益為目地之社團法人、長照機構社團法人、長照機構財團法人、財團法人;適用長期照顧機構法人條例第44條規定之財團法人、公益法人或醫療法人;設有長照相關科系之私立高中職以上學校,需具備3年以上辦理老人福利、身心障礙、社區式長照服務、失智照護或醫事服務實績者為優先。
全案申請時間自公告日起至2026年6月30日止。
喜歡這篇文章嗎?加入會員即可收藏文章、產品及供應商